创纪科技
  • 首页
  • 全球
  • 基金
  • 期货
  • 外汇
  • 黄金
  • 关于我们
当前位置: 首页 > 期货

每日盘点 | 无重大指引,芳烃跟随原油震荡调整

  • 期货
  • 2025-04-18 15:31:20

来源:盛达期货

 

 

 

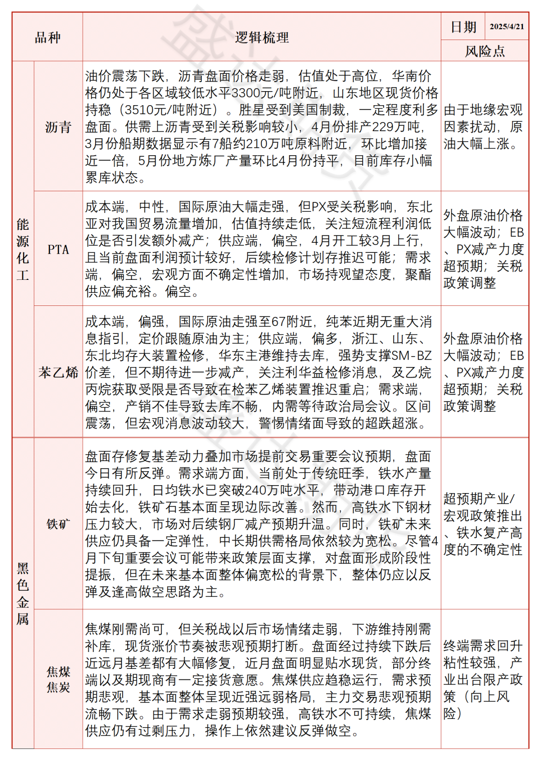
每日数据

 

 

核心逻辑

 

 

 

(转自:盛达期货)

上一篇:广州金控期货2025年二季度策略报告会 | 秩序重构 伺机而动
下一篇:物流与供应链人工智能教育创新中心”在北京物资学院成立

相关推荐

  • ​鲍威尔讲话前夕锌市多空博弈加剧:短期承压不改长期修复预期​​
  • 生意社:“金九银十”临近 纯棉纱市场交投回暖
  • 长江有色: 鲍威尔讲话前夜美元霸气上涨但国内政策预期支撑 22日锌价或涨跌不大
  • 年加工甜菜60万吨!黑河市北安塞北糖业项目全速推进
  • 2025年锦州铬钛锆新材料产业链商务考察活动圆满落幕
  • 生意社:BDO市场行情跌后整理
  • 8月22日长江有色金属现货行情
  • 长江有色:美欧制造业复苏支撑金属市场 22日铜价或上涨
  • 陕煤协会完成《陕西省煤炭产业发展研究报告(2025年)》编写工作
  • 长江有色:下游逢低采买好转 21日锌价或上涨

热门标签

二级市场 一级市场 一板 二板 三板 信托公司 信托产品 信托贷款 委托贷款 公募基金 私募基金 企业债 公司债 债券 股票 短融 中票 过桥资金 大宗商品 套期保值

热门文章

  • 长江有色:下游逢低采买好转  21日锌价或上涨

    长江有色:下游逢低采买好转 21日锌价或上涨

    46985
  • 1-7月陕西煤炭产量4.53亿吨,同比增长2.5%

    1-7月陕西煤炭产量4.53亿吨,同比增长2.5%

    46851
  • 长江有色:多头静候新驱动信号资金观望           21日镍价或涨跌不大

    长江有色:多头静候新驱动信号资金观望 21日镍价或涨跌不大

    46445
  • 陕煤协会完成《陕西省煤炭产业发展研究报告(2025年)》编写工作

    陕煤协会完成《陕西省煤炭产业发展研究报告(2025年)》编写工作

    46251
  • 长江有色:锡市紧平衡待缅甸复产破局        21日锡价或小跌

    长江有色:锡市紧平衡待缅甸复产破局 21日锡价或小跌

    46251
网站首页 全球 基金 期货 外汇 黄金 关于我们

Copyright © 2023 创纪科技 All Rights Reserved   粤ICP备2025403910号-1

大家都在搜